Business Model      

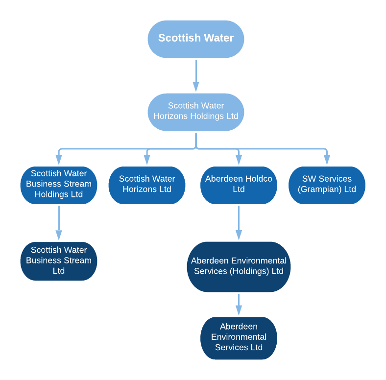
Organisational Chart 

Scottish Water operates a business model comprising of the following main areas: 

Scottish Water: supplies households and wholesale Licensed Providers with regulated water and waste water services 

Business Stream: licensed retail subsidiary which supplies water and waste water services to business customers 

Scottish Water Horizons: provides non-regulated services to customers  

Aberdeen Holdco Ltd and SW Services (Grampian): form the Grampian wastewater treatment services PFI project